?
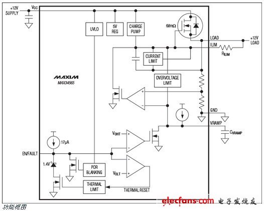
MAX34565是一個12V電源軌的熱插拔控制器。它是一個完全集成的解決方案,包括所需的電源通12V電源的MOSFET器件。在熱插拔,設備控制電源的輸出電壓斜坡(DV / DT)和電流限制在一個用戶控制的水平。該器件還限制了輸出電壓過壓事件,以保護下游設備。MAX34565是提供一個閉鎖版本。
關鍵特性
完全集成的熱插拔功能12V電源軌
板上電源MOSFET
沒有高功率R SENSE電阻需要
可調(diào)電流限制
可調(diào)輸出電壓擺率
熱故障指示
輸出過壓限制
電路板的熱保護
閉鎖版本

