?? 一、電容自舉驅動NMOS電路
? ? ? ? VCC經過二極管D2、電容C2、電阻R1到地,所以加載在電容C2兩端的電壓約為14V。

圖1電容自舉驅動NMOS電路
?。?) 當V1輸入高電平時,Q1、Q4導通,B通道輸出高電平,Q2截止,C通道輸出高電平,Q3導通,D通道輸出高電平48V,由于C2兩端電壓14V,所以Q3的導通使電容抬升了VDD的電壓,即電容C2的正極電壓位62V左右,經過三極管Q4、二極管D1到達Q3的柵極,電容C2起到了自舉抬升電壓的作用,使Q3持續(xù)導通。
?。?) 當V1輸入低電平時,Q1、Q4截止,B通道輸出低電平,Q2導通,Q2的導通為Q3的柵極提供放電電路(柵極電壓通過Q2、電阻R1放電),使得電容C2的負極電壓接近0V,即D通道輸出低電平。

圖2 電容自舉驅動NMOS電路仿真
二、MOSFET驅動電路

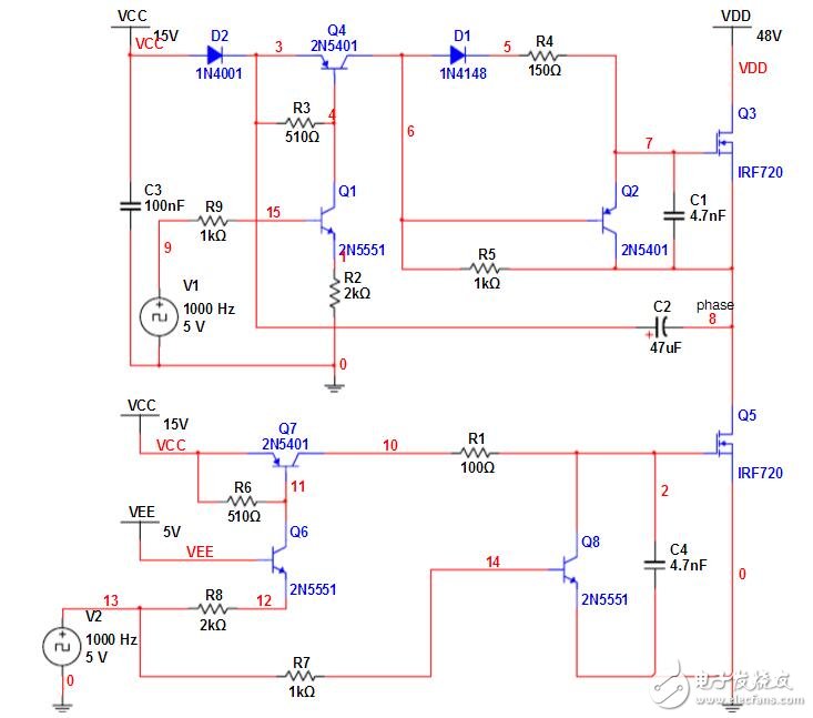
圖3 MOSFET驅動電路
?。?) 當V1=V2=5V時,Q1、Q4導通,Q2截止,VCC經過D2、Q4、D1、R4到達Q3的柵極,Q3導通;Q6、Q7截止,Q8導通,Q8的導通為Q5的柵極提供放電回路,Q5截止;
?。?) 當V1=V2=0V時,Q1、Q4截止,Q2導通,Q2的導通為Q3的柵極提供放電回路放電電流經過Q2、Q5到地;Q6、Q7導通,Q8截止,VCC經過Q7、電阻R1到達Q5的柵極,Q5導通。
實際應用中,保持V1、V2同相可以避免上下管同時導通。
三、推挽驅動NMOS電路

圖4推挽驅動NMOS電路
?。?) 當V1=3.3V時,Q3導通,P1為低電平,使得Q2截止、Q4導通,Q4的導通為Q1的柵極提供放電回路,P2為低電平,Q1截止。
(2) 當V1=0V時,Q3截止,電阻R2將P1鉗位在高電平,使得Q2導通、Q4截止,Q2的導通為Q1的柵極提供充電電路,P2為高電平,Q1導通。

圖5 推挽驅動NMOS電路仿真
